首页 > 企业信息 > 产品列表

小区交流充电站,小区交流充电桩

  • 详细信息

CD500-BS10-2型充电站的性能特点

一、适用范围


适用对象:小区、学校、工厂、单位、商场等。


适用车型:小型电动车、电动摩托车以及600W以下的电动三轮车、四轮车。


适用场地:室内场地、车棚和有防雨措施的半室内场地。


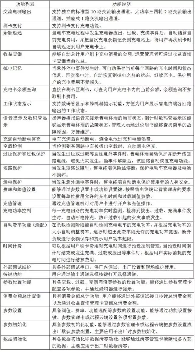
二、产品功能

三、主要技术指标 



四、安装线路示意图

五、安装实例

六、操作方法


1、刷卡支付操作流程:  

(1)找到空闲插座,连接好随车充电器电源线并插好插头,记下已选择的插座号;

(2)按照选择的插座号,按下售电管理终端上对应的按键,此时对应的倒计时显示区数码管闪烁“000”,表示按键选择成功,开始5S倒计时刷卡,刷卡成功后,电车开始充电;

(3)倒计时结束后插座自动断电。

 

2、余额返还操作流程:

(1) 余额返还操作和用户卡内金额查询操作为同一操作流程。

(2) 空闲状态刷卡(不按任何按键),自动执行余额返还功能。查询显示区首先显示返还金额,然后显示余额返还后的卡内总金额。


免责声明: 【许昌鼎派商贸有限公司】所提供的公司介绍、产品信息等相关信息均有【许昌鼎派商贸有限公司】自行负责,商品内容真实性、准确性、合法性由【许昌鼎派商贸有限公司】完全承担,飞收网对此不承担任何保证责任。
飞收   [留言建议]
2026